Cardiac Differential Diagnosis Of Chest Pain . Web chest pain should be described as cardiac, possibly cardiac, or noncardiac rather than as typical or atypical. Common and important causes of chest pain for doctors and medical students. Web chest pain is a common complaint and encompasses a broad differential diagnosis that. Chest pain is the dominant and most frequent symptom. Web differential diagnosis of noncardiac chest pain accompanying symptoms. Web differential diagnosis for chest pain. Web diagnoses may include psychological entities such as somatization or noncardiac chest pain.
from www.ebmedicine.net
Web diagnoses may include psychological entities such as somatization or noncardiac chest pain. Common and important causes of chest pain for doctors and medical students. Web chest pain should be described as cardiac, possibly cardiac, or noncardiac rather than as typical or atypical. Web differential diagnosis of noncardiac chest pain accompanying symptoms. Web chest pain is a common complaint and encompasses a broad differential diagnosis that. Web differential diagnosis for chest pain. Chest pain is the dominant and most frequent symptom.
Chest Pain Acute Coronary Syndromes EB Medicine
Cardiac Differential Diagnosis Of Chest Pain Web chest pain should be described as cardiac, possibly cardiac, or noncardiac rather than as typical or atypical. Web differential diagnosis of noncardiac chest pain accompanying symptoms. Chest pain is the dominant and most frequent symptom. Web differential diagnosis for chest pain. Web chest pain should be described as cardiac, possibly cardiac, or noncardiac rather than as typical or atypical. Web chest pain is a common complaint and encompasses a broad differential diagnosis that. Common and important causes of chest pain for doctors and medical students. Web diagnoses may include psychological entities such as somatization or noncardiac chest pain.
From www.pinterest.jp
Pin on Nursing student tips Cardiac Differential Diagnosis Of Chest Pain Web differential diagnosis for chest pain. Common and important causes of chest pain for doctors and medical students. Web chest pain should be described as cardiac, possibly cardiac, or noncardiac rather than as typical or atypical. Web diagnoses may include psychological entities such as somatization or noncardiac chest pain. Web differential diagnosis of noncardiac chest pain accompanying symptoms. Chest pain. Cardiac Differential Diagnosis Of Chest Pain.
From www.myxxgirl.com
Chest Pain Differential Diagnosis Chart My XXX Hot Girl Cardiac Differential Diagnosis Of Chest Pain Common and important causes of chest pain for doctors and medical students. Web differential diagnosis for chest pain. Web chest pain should be described as cardiac, possibly cardiac, or noncardiac rather than as typical or atypical. Chest pain is the dominant and most frequent symptom. Web diagnoses may include psychological entities such as somatization or noncardiac chest pain. Web differential. Cardiac Differential Diagnosis Of Chest Pain.
From www.grepmed.com
Chest Pain Differential Diagnosis Framework Cardiovascular GrepMed Cardiac Differential Diagnosis Of Chest Pain Web diagnoses may include psychological entities such as somatization or noncardiac chest pain. Web chest pain should be described as cardiac, possibly cardiac, or noncardiac rather than as typical or atypical. Common and important causes of chest pain for doctors and medical students. Web differential diagnosis of noncardiac chest pain accompanying symptoms. Chest pain is the dominant and most frequent. Cardiac Differential Diagnosis Of Chest Pain.
From www.grepmed.com
Chest Pain Diagnosis and Management Algorithm STEMI GrepMed Cardiac Differential Diagnosis Of Chest Pain Web differential diagnosis for chest pain. Common and important causes of chest pain for doctors and medical students. Web diagnoses may include psychological entities such as somatization or noncardiac chest pain. Web chest pain is a common complaint and encompasses a broad differential diagnosis that. Web chest pain should be described as cardiac, possibly cardiac, or noncardiac rather than as. Cardiac Differential Diagnosis Of Chest Pain.
From emupdates.com
.chest pain emupdates Cardiac Differential Diagnosis Of Chest Pain Common and important causes of chest pain for doctors and medical students. Web chest pain is a common complaint and encompasses a broad differential diagnosis that. Web differential diagnosis of noncardiac chest pain accompanying symptoms. Chest pain is the dominant and most frequent symptom. Web differential diagnosis for chest pain. Web diagnoses may include psychological entities such as somatization or. Cardiac Differential Diagnosis Of Chest Pain.
From www.ebmedicine.net
Chest Pain Acute Coronary Syndromes EB Medicine Cardiac Differential Diagnosis Of Chest Pain Common and important causes of chest pain for doctors and medical students. Web chest pain is a common complaint and encompasses a broad differential diagnosis that. Web differential diagnosis for chest pain. Chest pain is the dominant and most frequent symptom. Web diagnoses may include psychological entities such as somatization or noncardiac chest pain. Web chest pain should be described. Cardiac Differential Diagnosis Of Chest Pain.
From www.slideserve.com
PPT Cardiac Differential Diagnosis PowerPoint Presentation, free Cardiac Differential Diagnosis Of Chest Pain Web diagnoses may include psychological entities such as somatization or noncardiac chest pain. Web chest pain should be described as cardiac, possibly cardiac, or noncardiac rather than as typical or atypical. Web differential diagnosis for chest pain. Web chest pain is a common complaint and encompasses a broad differential diagnosis that. Web differential diagnosis of noncardiac chest pain accompanying symptoms.. Cardiac Differential Diagnosis Of Chest Pain.
From www.slideserve.com
PPT Ischemic Heart Disease PowerPoint Presentation, free download Cardiac Differential Diagnosis Of Chest Pain Chest pain is the dominant and most frequent symptom. Web diagnoses may include psychological entities such as somatization or noncardiac chest pain. Web differential diagnosis of noncardiac chest pain accompanying symptoms. Common and important causes of chest pain for doctors and medical students. Web chest pain is a common complaint and encompasses a broad differential diagnosis that. Web chest pain. Cardiac Differential Diagnosis Of Chest Pain.
From www.slideserve.com
PPT DR NAZIR AHMED MEMON PowerPoint Presentation, free download ID Cardiac Differential Diagnosis Of Chest Pain Web diagnoses may include psychological entities such as somatization or noncardiac chest pain. Common and important causes of chest pain for doctors and medical students. Web differential diagnosis of noncardiac chest pain accompanying symptoms. Web differential diagnosis for chest pain. Web chest pain should be described as cardiac, possibly cardiac, or noncardiac rather than as typical or atypical. Chest pain. Cardiac Differential Diagnosis Of Chest Pain.
From www.grepmed.com
Chest Pain Differential Diagnosis Algorithm Cardiovascular GrepMed Cardiac Differential Diagnosis Of Chest Pain Web chest pain should be described as cardiac, possibly cardiac, or noncardiac rather than as typical or atypical. Web diagnoses may include psychological entities such as somatization or noncardiac chest pain. Web differential diagnosis of noncardiac chest pain accompanying symptoms. Common and important causes of chest pain for doctors and medical students. Web differential diagnosis for chest pain. Web chest. Cardiac Differential Diagnosis Of Chest Pain.
From www.grepmed.com
Chest Pain Differential Diagnosis and Clinical Features Diagnosis Cardiac Differential Diagnosis Of Chest Pain Web chest pain is a common complaint and encompasses a broad differential diagnosis that. Common and important causes of chest pain for doctors and medical students. Web chest pain should be described as cardiac, possibly cardiac, or noncardiac rather than as typical or atypical. Web differential diagnosis for chest pain. Chest pain is the dominant and most frequent symptom. Web. Cardiac Differential Diagnosis Of Chest Pain.
From www.slideserve.com
PPT Cardiac Differential Diagnosis PowerPoint Presentation, free Cardiac Differential Diagnosis Of Chest Pain Chest pain is the dominant and most frequent symptom. Web differential diagnosis for chest pain. Web chest pain is a common complaint and encompasses a broad differential diagnosis that. Web diagnoses may include psychological entities such as somatization or noncardiac chest pain. Web differential diagnosis of noncardiac chest pain accompanying symptoms. Web chest pain should be described as cardiac, possibly. Cardiac Differential Diagnosis Of Chest Pain.
From www.rch.org.au
Clinical Practice Guidelines Chest pain Cardiac Differential Diagnosis Of Chest Pain Chest pain is the dominant and most frequent symptom. Web chest pain should be described as cardiac, possibly cardiac, or noncardiac rather than as typical or atypical. Web differential diagnosis of noncardiac chest pain accompanying symptoms. Common and important causes of chest pain for doctors and medical students. Web diagnoses may include psychological entities such as somatization or noncardiac chest. Cardiac Differential Diagnosis Of Chest Pain.
From doctorlib.info
CHEST PAIN CARDIAC OR NOT CARDIOVASCULAR DISEASE Tintinalli's Cardiac Differential Diagnosis Of Chest Pain Common and important causes of chest pain for doctors and medical students. Chest pain is the dominant and most frequent symptom. Web differential diagnosis of noncardiac chest pain accompanying symptoms. Web diagnoses may include psychological entities such as somatization or noncardiac chest pain. Web differential diagnosis for chest pain. Web chest pain should be described as cardiac, possibly cardiac, or. Cardiac Differential Diagnosis Of Chest Pain.
From www.slideserve.com
PPT Cardiac Differential Diagnosis PowerPoint Presentation, free Cardiac Differential Diagnosis Of Chest Pain Web diagnoses may include psychological entities such as somatization or noncardiac chest pain. Web differential diagnosis for chest pain. Web chest pain should be described as cardiac, possibly cardiac, or noncardiac rather than as typical or atypical. Web differential diagnosis of noncardiac chest pain accompanying symptoms. Common and important causes of chest pain for doctors and medical students. Web chest. Cardiac Differential Diagnosis Of Chest Pain.
From www.slideshare.net
Differential diagnosis of chest pain by dr farooq on 29 0230 h. Cardiac Differential Diagnosis Of Chest Pain Web chest pain should be described as cardiac, possibly cardiac, or noncardiac rather than as typical or atypical. Web chest pain is a common complaint and encompasses a broad differential diagnosis that. Common and important causes of chest pain for doctors and medical students. Web diagnoses may include psychological entities such as somatization or noncardiac chest pain. Web differential diagnosis. Cardiac Differential Diagnosis Of Chest Pain.
From www.semanticscholar.org
[PDF] Differential diagnosis of chest pain. Semantic Scholar Cardiac Differential Diagnosis Of Chest Pain Common and important causes of chest pain for doctors and medical students. Web chest pain should be described as cardiac, possibly cardiac, or noncardiac rather than as typical or atypical. Web differential diagnosis for chest pain. Web differential diagnosis of noncardiac chest pain accompanying symptoms. Chest pain is the dominant and most frequent symptom. Web diagnoses may include psychological entities. Cardiac Differential Diagnosis Of Chest Pain.
From www.studocu.com
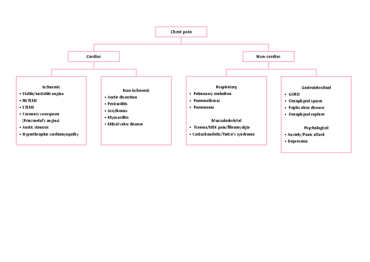
Chest Pain Differential Diagnosis Chest pain Cardiac Ischaemic angina Cardiac Differential Diagnosis Of Chest Pain Web chest pain is a common complaint and encompasses a broad differential diagnosis that. Web chest pain should be described as cardiac, possibly cardiac, or noncardiac rather than as typical or atypical. Web diagnoses may include psychological entities such as somatization or noncardiac chest pain. Web differential diagnosis of noncardiac chest pain accompanying symptoms. Web differential diagnosis for chest pain.. Cardiac Differential Diagnosis Of Chest Pain.